仪器设备
试剂耗材
解决方案
test
近期,来自广州实验室、广州医科大学和南开大学的研究人员在病原微生物学知名杂志PLOS Pathogens上发表研究论文:Discovery and molecular mechanism of potent neutralizing antibody from humanized mice with respiratory syncytial virus。
该研究借助和铂医药Harbour H2L2全人源转基因小鼠和Beacon®单细胞光导系统成功筛选出多个具有显著中和活性的抗体。其中,抗体PR306007对RSV-A和B亚型均表现出显著优越的广谱中和能力,在体内表现出强大的抗RSV感染活性,并对上下呼吸道感染均显示出良好防护效果。
01研究背景
呼吸道合胞病毒(RSV)是导致婴幼儿、老年人及其他弱势群体下呼吸道感染的主要病原体,对全球公共卫生构成重大威胁。目前已有部分中和抗体(如帕利珠单抗、尼塞维单抗)用于预防,但仍存在频繁给药、高成本、免疫逃逸风险等问题。RSV预融合F蛋白(pre-F)是中和抗体的主要靶点,其构象特异性表位(如 site Ø、V)能诱导更强免疫反应。
02主要研究结果
1.利用Beacon®从免疫小鼠中筛选单克隆抗体
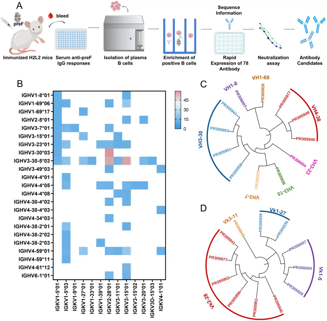
研究者以RSV pre-F蛋白为免疫原免疫H2L2全人源转基因小鼠,再利用Beacon®单细胞光导系统从384个RSV F蛋白特异性单B细胞中回收获得331对天然配对的抗体VH-VL序列。基于序列多样性和中和活性筛选,最终鉴定出12个强效中和抗体(NT50>1.6 log),其重链和轻链分别源自VH1/3/4和Vk1/2/3三大种系谱系,显示出与人抗体库高度相似的基因使用偏好。

图1. 中和抗体发现的实验设计流程示意图(A)及筛选得到的抗体配对序列(B);中和抗体轻重链谱系(C, D)。
2.中和抗体鉴定
通过中和实验(CPE/FFA),从12株单抗中筛选出最强中和活性的PR306007,且对RSV-A, B亚型均表现出显著优越的广谱中和能力。

图2. 6株单抗显示出抗病毒活性,且单抗PR306007的效果优于阳性对照帕利珠单抗和14N4(A, B)。PR306007对RSV-B亚型显示出中和活性(C, D)。ELISA和SPR实验显示PR306007偏好结合RSV pre-F(E-J)。
3.中和抗体的结构解析
通过冷冻电镜结构解析,揭示其结合表位横跨抗原位点II和V,结合模式新颖 。PR306007的表位在RSV A/B亚型中高度保守,S173L突变不影响氢键形成,即潜在抗逃逸能力强。其重链基因源自IGHV1–8,在已知抗病毒抗体谱系中较为罕见。

图3. PR306007中和抗体与RSV预融合蛋白复合物的结构。

图4. PR306007与已报道的RSV抗体的对比。
4.体内预防效果显著
在RSV感染的BALB/c小鼠模型中,PR306007在0.625和2.5 mg/kg剂量下均能有效抑制病毒在鼻腔和肺部的复制,效果与帕利珠单抗相当;肺组织病理学分析显示PR306007预处理可维持肺泡结构完整性,显著减少炎症细胞浸润,证实其具有与帕利珠单抗相似的预防性保护功效。

图5. PR306007在RSV感染小鼠模型中的预防效果评估,包括实验设计、体重监测、鼻腔和肺部病毒载量检测以及肺组织病理学分析。
03小结
本研究联合使用了全人源转基因小鼠和Beacon®单细胞光导系统,该方法不依赖于康复期病人或接种疫苗的人群,也不需要对鼠源抗体进行人源化改造,对分泌抗体的浆细胞直接进行高效筛选。其中,发现的单抗PR306007在体内表现出强力的预防效果,凸显其作为抗RSV疗法的潜力。这种联合使用全人源转基因小鼠和基于Beacon®的高效单B抗体发现技术,为疫苗或中和抗体的快速高效开发提供了策略。
在一个由2148名来自瑞典的无痴呆老年人组成的队列中(随访时间长达16年),评估了六种AD血液生物标志物——淀粉样蛋白β42与淀粉样蛋白β40的比值以及T...
近期,来自广州实验室、广州医科大学和南开大学的研究人员在病原微生物学知名杂志PLOS Pathogens上发表研究论文:Discovery and molecular mechanism of potent neutraliz...
在生命科学领域,生物样本是无比珍贵的资源。如何确保其在超低温环境下的安全、并实现高效便捷的管理,是众多实验室面临的挑战。近日,专注于生物样本自动化低温保藏的基点...
上海玮驰仪器有限公司(上海 · 苏州 · 南京 · 杭州)
上海市浦东新区环科路999弄浦东国际人才港13号楼2楼 | 400-820-3556
江苏省苏州市工业园区新平街388号21幢5层08单元 | 0512-65107980
江苏省南京市雨花台区软件大道109号雨花客厅3幢609室 | 025-83531339
杭州市钱塘新区2号大街519号佳宝科创中心1号楼1005室 | 0571-86630817
2019 © Shanghai Weichi Instrument Co., LTD. All Rights Reserved. Design by 沪ICP备18022436号-1
沪(浦)应急管危经许[2022]202300(Y)
网站技术支持:上海网站建设公司&上海SEO优化公司-派琪网络
投诉与建议
